千葉県保険医協会

2025.11.14次期診療報酬改定に向けた『医師・歯科医師要請署名』のお願い(11/15号)記事一覧に戻る

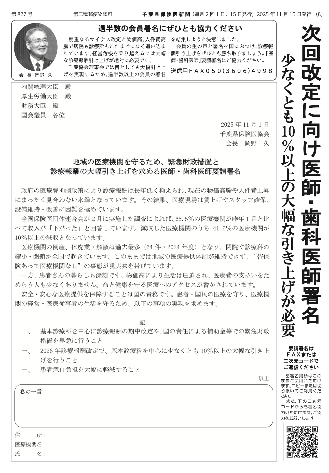
2025年11月15日発行「千葉県保険医新聞」(第827号 8面)に掲載された、次期診療報酬改定に向けた「医師・歯科医師要請署名」について、全文を掲載いたします。

 

度重なるマイナス改定、物価上昇、人件費高騰により、医療機関の経営は大変厳しい状況が続いています。

 

千葉協会では「少なくとも10%以上の診療報酬の大幅引き上げ」を求め、過半数以上の会員署名の結集を目指しています。

 

ぜひ署名へのご協力をお願いいたします。

 

202511faxニュース号外-医科歯科要請署名

 

署名の送り方

  • FAX:050-3606-4998

  • または 署名用紙に記載の二次元コードから署名可能

 


次回改定に向け 医師・歯科医師署名

少なくとも10%以上の大幅な引き上げが必要です。
過半数の会員署名にぜひとも協力ください。

 

度重なるマイナス改定と物価高、人件費高騰で、病院も診療所もこれまでになく追い込まれています。
経営危機を乗り越えるには、大幅な診療報酬引き上げが絶対に必要です。

 

千葉協会理事会では、何としても大幅引き上げを実現するため、過半数以上の会員署名を結集しようと決意しました。

 

会員の生の声と署名を国に届け、診療報酬引き上げをぜひとも勝ち取りましょう。
「医師・歯科医師 要請署名」へのご協力をお願いします。

Topicsトピックス

歯周病と糖尿病
保険で良い歯科医療を運動
ワクチンで防げる病気はワクチンで防ごう
風しんをなくす会について
待合室キャンペーン
医科・歯科勤務医110番
採用情報

非会員・一般の方へ

Copyright(c)2025 千葉県保険医協会 All Rights Reserved.